小橙优品0.01元升级VIP限时活动 截止12.28日,28号后恢复199VIP导购门槛哦,观望的小伙伴们赶紧加入先尝鲜。

社交电商由来已久,从微商时代开始背靠微信社交生态的电商模式就已经如火如荼,而在今年伴随着拼多多的跳跃式的发展,同时伴随着阿里京东等综合电商平台的在社交电商上对拼多多的阻击,社交电商已经被广泛热议,成为今年最火的电商模式。社交电商同平台电商或其他电商模式一样,都脱离不开品质和品牌。小橙优品真的能成为社交电商界的一匹黑马吗?

扫码加入小橙优品平台
最近火爆朋友圈的小橙优品是全国第一家将社交电商和直播结合的电商平台,那么做小橙优品有什么核心的优势呢?

做小橙优品,帮你卖货,帮你培训,你只需要介绍平台就可以,其余交给我们
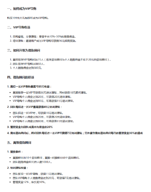
小橙优品奖金制度:

社交电商和传统电商平台相比是消费者的信任关系的不同,我在京东购买商品代表我相信京东这个平台的品质,而我通过社交电商发生的购买行为则代表着我相信KOL、朋友或者这个兴趣圈给我的推荐,但本质上都是通过信任关系来获取流量。
在电商平台的的流量获取成本不断上涨的情况下,而社交电商却能够实现流量的低价获取,或许这就是拼多多等社交电商平台快速崛起的原因之一吧:通过野蛮的分享激励机制攫取了海量的微信流量。
小橙优品仍处于萌芽期,目前仍有非常大的红利空间。
A5创业网 版权所有