作为一个成熟汽车市场必不可少的一部分,汽车融资租赁在中国当前还有很长的路要走,不过正如分析人士所说的那样,“一个好的商业模式一定有演进期”。
在这一模式演进的过程中,需要合规的金融租赁产品与行业,同样也需要用户对它的更多认知,它可以是买车,也可以是租车,甚至也可以是换车……
“1成首付,先租后买”,伴随着弹个车于2016年喊出的这样一句口号,国内汽车厂家与其他电商平台先后跟进,汽车融资租赁迅速站上了风口。
在资本、互联网、金融、车企、经销商等多方势力进入下,这个行业哪怕在汽车行业增速下滑时也焕发出旺盛的生命力。有报告显示,预计到2021年,汽车融资租赁市场规模将达3897亿元。
而在这近4000亿元的巨大市场光环之下,这个行业里同样存在着阴影。法律问题、征信问题、消费者教育问题、使用权与所有权分离问题、用户逾期后的收车问题……这一切,成为牵绊着汽车融资租赁继续向前的阻力,也成为中国汽车社会走向成熟所必须要迈过的一道门槛。
其中,当务之急的是消费者教育问题,买车还是租车,费用缴纳多少,成为围绕在很多消费者心头的迷雾。最终,消费者与融资租赁平台间出现纠纷,法院诉讼原因的九成是因为用户逾期,而判决结果显示,一审的用户败诉率超过90%。
部分用户因不了解而逾期、职业打假人的到处恶意投诉,这些问题隐藏在4000亿大市场背后,成为对国内汽车产业的伤害,也是这个行业继续向前所不得不跨越的鸿沟。
01
融资租赁与汽车
“汽车金融的春天已至”,2017年时,有媒体在报道中这样写道。
在此之前的前一年,《关于加大对新消费领域金融支持的指导意见》出台,为汽车金融的发展添上了一把火。当年,这个行业里发展受到瞩目的当属汽车融资租赁,有人甚至将这一年称为“中国融资租赁的元年”。
大幅推动这一潮流的是互联网企业。2016年年末,刚完成蚂蚁金服领投C轮融资的大搜车,推出汽车新零售品牌“弹个车”。之后,2017年,易鑫、优信、瓜子等纷纷入局,分别推出新车直租平台“开走吧”、主打“0到1成首付买新车”的毛豆,以及采用直租模式的“优信新车一成购”。
当然,汽车厂商、经销商乃至金融企业,也没有错过这次风口。据媒体不完全统计,当前已有18家汽车厂商成立融资租赁公司,包括特斯拉、东风、威马、上汽、一汽、大众等。

其中,近日,广汽旗下广州广汽租赁有限公司开展新能源汽车融资租赁项目,7月,威马、江淮分别成立了专门开展融资租赁业务的分公司……
经销商方面,广汇汽车成立了广汇租赁。金融公司方面,中国银行推出了“易分享”,开展汽车融资租赁试点,建设银行、浦发银行、上海银行等与大搜车建立合作。乐信集团推出了汽车金融服务产品“乐买车”,进军汽车金融领域,趣店也曾推出专门的汽车以租代购品牌“大白汽车”,并与上汽通用达成合作。
在互联网企业们铺天盖地的广告攻势,以及多方的共同参与下,汽车融资租赁毋庸置疑地越来越为大众所熟知和接受。
艾瑞咨询发布的2019《中国汽车融资租赁行业研究报告》显示,2018年我国汽车融资租赁的市场规模约为2255亿元,预计未来三年的复合增速为20%左右;预计到2021年,汽车金融市场规模将达23217亿元,汽车融资租赁市场规模将达3897亿元。

不过,在它的快速发展中,也有一些异样的声音传出。在某投诉平台上,一点财经看到,有用户在10月6日投诉某互联网公司,称其今年2月17日在手机APP上签署了合同,不过被告知是租车,签署的合同也是租赁协议,“简直就是高利贷、校园贷的转变型”。
同他一样有类似困惑的用户还有很多。有机构统计了2013年1月至2018年12月重庆地区的汽车融资租赁合同纠纷案件情况,数据显示,纠纷案件数量自2016年开始走高(26件),2017年达到巅峰(540件),2018年虽有所下降(180件),但仍然远高于2016年。
而在这些案件中,要求“被告支付剩余租金、违约金、诉讼费、律师代理费、债权实现费用”的占案件数量的100%,这大部分来自用户因困惑与不理解而带来的逾期。
统计数据显示,2009年10月19日至2018年9月18日,上海法院系统汽车融资租赁相关共计1061篇裁判文书,因用户逾期而引发的诉讼占比达90%,用户一审败诉的比例接近90%,且用户二审上诉率只有2%。关于汽车融资租赁概念的宣导,最终是通过一起起法院诉讼而完成,这对于汽车融资租赁平台和买家双方来讲,成本都有点儿高。
在汽车融资租赁中,肉眼可见地存在一条鸿沟:一方面是因针对服务不满意所造成的用户投诉上升,一方面是被汽车融资租赁概念困扰的用户逾期。那么,跳出这条鸿沟来看,汽车融资租赁的真相到底是什么?
02
被降低的购车门槛
今年以来,汽车行业的各项监测数据不容乐观。中国汽车工业协会的数据显示,今年前三季度,汽车产销分别完成1814.9万辆和1837.1万辆,产销量比上年同期分别下降11.4%和10.3%。
在经销商端,汽车经销商商会的数据显示,今年上半年,1.53万家“汽车销售服务”公司涉及法人、股东变更,500余家“汽车销售服务”公司关闭、注销。
中国汽车行业的爆发源于2009年,也有人将其称为中国汽车的普及元年。在这一年,国家出台了一系列促进汽车、摩托车消费的政策,比如汽车车辆购置税的减免。
之前的一年(2008年),我国国内汽车销量仅为938.05万辆,同比增长6.70%,增幅回落15.14个百分点。而到了2009年,汽车销量达到1364.5万辆,同比增长46.15%,中国一举跃居世界第一。
通过对全球汽车市场的观察,可以发现,在汽车普及的8到10年间,各国汽车市场都会出现深度调整。以此来看,中国汽车市场近期的表现,正契合了这一汽车市场发展的周期性规律。
“短期中我的判断是悲观,今年还是没有探底,明年还会继续下探。” 中国汽车流通协会副秘书长郎学红的这一论述可以代表汽车行业内部对当前汽车形势的判断。
中国汽车流通协会副秘书长郎学红
在周期性回落之外,汽车行业的另一个共识是,不管是市场规模还是市场增速,中国汽车市场仍然存在增长空间。寻找、挖掘汽车市场的增长亮点,可以说是行业内的当务之急,从消费人群来看,这一增长空间主要来源于年轻消费群体以及三四五线市场。
中国汽车流通协会汽车金融分会在其发布的《中国汽车融资租赁行业蓝皮书》表示,从未来的发展趋势来看,在我国广阔的三四五线城市中,人们对车辆的消费能力和消费欲望与日俱增,未来有望成为我国汽车市场新的增长点。
对这一人群形成购车阻碍的是,资金、征信。在传统的汽车金融,他们需要符合银行的征信要求,需要缴纳不低于20%的首付。而这些人中的大多数或由于刚刚工作,没有足够多的资金储备,或者征信数据缺失,无法从传统金融通道中获得资金支持——全国大概9亿没有征信记录。
从这个角度来看,汽车融资租赁是降低购车门槛,刺激汽车行业增长的方式之一。比如大搜车,与阿里合作,可以利用阿里的征信大数据对购车人进行判断,降低金融风险,也可以以0-1成的超低首付购车,撬动年轻人群的购车需求。
当年轻人群和三四五线市场的购车需求得到满足,中国汽车市场无疑将获得更大增长。一方面,为原本不在汽车金融合作范围内的长尾用户搭建购车通道,一方面,为汽车市场增加新的亮点,这就是汽车融资租赁当前能够存在并快速发展的意义所在。
03
真相:买车还是租车?
融资租赁起源于20世纪50年代,是世界上仅次于银行信贷的第二大金融工具。汽车融资租赁同样历史悠久,在美国等成熟市场,融资租赁渗透率从19.7%增长到30%以上,甚至二手车市场的车源至少有一半来源于汽车融资租赁业务。
在欧美等汽车文化已十分发达的国家,汽车已成为日常消费的一部分,与之配套的各种金融与后市场配套服务已相当健全,汽车融资租赁正是其中之一。
然而,在中国快速发展的几年中,汽车融资租赁一定程度上被“妖魔化”。比如有人将其与校园贷、“套路贷”等联系起来,有人没有明白其“租赁”的含义,也有很多人因逾期而受到损失。
根据公开报道,2018年7月,湖南长沙的肖先生在某平台上以融资租赁的形式购入一台宝马X5,在支付两个月租金后,他因发现车辆归该平台所有而停止缴纳租金,最终车辆被收回,他也被追索剩余款项。此后,无法达成共识的双方采取了法律手段,最终法院判定,在车辆已经被汽车融资租赁平台收回的前提下,肖先生还需要按照合同支付车辆被收回前的租金及其他费用。
这起案件,起因正是围绕在“汽车融资租赁”上的重重迷雾,消费者端、平台端不同的认知,最终使这起纠纷被放大。甚至其中有一些“职业打假人”在利用这种认知上的不同,而恶意地放大纠纷,进一步使汽车融资租赁“污名化”、妖魔化。
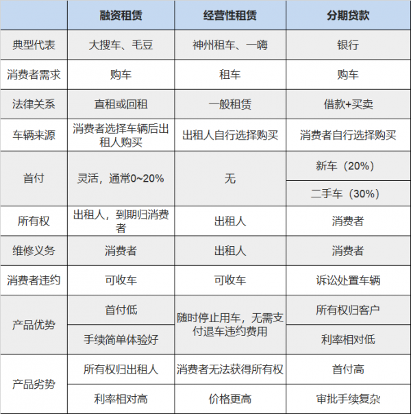
要破除这层迷雾,首先需要了解的是汽车融资租赁本身。作为汽车金融的形式之一,汽车融资租赁又被称为“以租代购”,当前行业内主要存在直租、售后回租两种模式,前一种所有权完全归租赁公司所有,后一种消费者可以在一定时间后选择不租、租或者买下来。
当前,同对房子的态度一样,中国的消费理念倾向于“买”而不是“租”,所以行业内的主要模式是售后回租。比如大搜车的“弹个车”,采用的是“1成首付先租后买”模式,消费者在体验一年后可以有三个选择:继续租用、支付尾款买下、通过银行信用审核后做贷款买车。
但实际上,就国外成熟市场的发展来看,汽车融资租赁更倾向于“租”,而不是“买”。这与汽车换代与消费理念有关,在国内,很多人倾向于车辆的所有权,而不单单是使用权,所以以“买”车为主,而在国外,很多汽车融资租赁的车辆,一年到三年会回流到二手车市场——这也是汽车融资租赁可以促进汽车市场增长的原因之一。

融资租赁、经营性租赁、分期贷款三者之间的区别
假如从“租”,从金融的角度解析,汽车融资租赁就会好解读得多。作为一个成熟汽车市场必不可少的一部分,汽车融资租赁在中国当前还有很长的路要走,不过正如分析人士所说的那样,“一个好的商业模式一定有演进期”。
在这一模式演进的过程中,需要合规的金融租赁产品与行业,同样也需要用户对它的更多认知,它可以是买车,也可以是租车,甚至也可以是换车……
04
结语
汽车融资租赁瞄准的是三四线城市“下沉市场“的小镇青年,但恰恰是这些人普遍缺乏对汽车金融产品的基础理解,有的人甚至缺乏契约精神,在出现纠纷后也不会寻求法律援助,而习惯于“闹”,意图通过向企业施压获取不当得利。
一个是兴起没几年的新理念,一个是还未跟得上的消费者,可以说,当前汽车融资租赁行业所出现的主要问题基本都来自于此。
在中国,汽车融资租赁的出现,恰逢一个正处于转折的汽车社会,在融资租赁这一新消费形式出现的同时,很多人的购车观念却仍然停留在上一阶段,同时融资租赁行业中前期确实存在的一些不规范行为,使得双方之间出现了众多矛盾。
这一矛盾最终伤害到的,同样是两方,一方用户体验下降,甚至伴随着经济损失的出现,一方信用受到损害,逾期率上升……相信随着政策的完善,行业的进步,消费者认知的提高,这样的矛盾会逐渐得到化解,当然,解决还是要从当下的摸索与尝试开始。
作者 / 邱 韵
A5创业网 版权所有