A5创业网(公众号:iadmin5)11月27日消息,为了服务每个明星/达人卖家的商业梦想,淘宝网拟调整了《淘宝网“明星严选”、“达人严选”市场管理规范》。
此规则将于2020年12月4日正式生效。
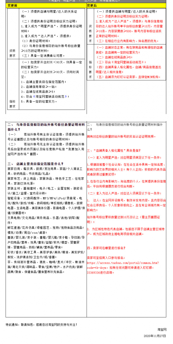
主要变更内容有:
1.达人严选身份资质要求门槛提高,新增内容里和内容获赞数的要求,新增区域性特色店铺类型可准入成“达人严选”;
2.明星/达人严选指标要求对开店时长<90天的门槛与≥90天的拉齐,且新增校验店铺/商品信息与明星/达人的关联关系;+店铺须为钉钉认证卖家,且绑定MCN机构;
3.明星/达人严选去除主营类目限制;
下图为更变规则

A5创业网 版权所有