A5创业网(公众号:iadmin5)4月23日报道,昨日英雄联盟赛事官方公布了FPX的Bo选手自爆假赛事件后所引发的LPL与LDL的假赛调查结果。
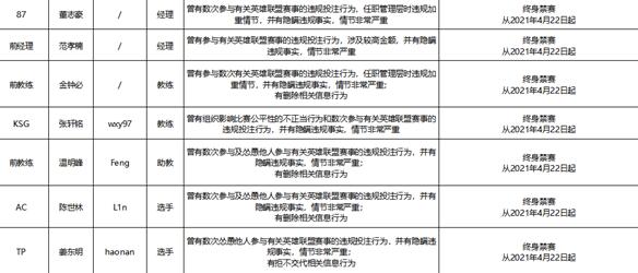
据悉,在过去的一个多月中,联盟对LPL和LDL共计43支队伍进行了全面调查,包括所有选手、教练以及管理人员。FPX战队的Bo和TT战队的两名选手,由于三人均配合调查,从轻处罚,最受人关注的Bo受到了禁赛4个自然月的处罚。
12人遭到终身禁赛的均为LDL,职位包括经理、选手、教练、助教等。除永久禁赛外,还有被禁赛三个月,六个月,十二个月,十八个月,二十四个月等时间。受禁赛处罚的人员,在禁赛期内不得以任何身份参与全球任何地区由腾讯、腾竞及Riot Games举办的职业及半职业比赛,直至禁赛期满。
为进一步防范假赌赛行为,联盟将推出一系列整改措施,包括设立专项基金、成立反假赌赛专项小组、技术手段、信息收集与沟通优化以及教育与培训等。
小编感觉这对打假赛的惩罚力度还不够严格,希望不论是腾讯还是lpl组织应该更为严格,让赛场更加清明。

A5创业网 版权所有