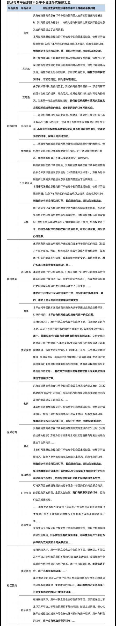
A5创业网(公众号:iadmin5)8月27日报道:北京市消费者协会8月27日通报,一项4月份启动的体验调查发现,被调查的40个电商平台中,有17个电商平台涉嫌存在不公平或不合理格式条款。其中,网络购物平台7个,生鲜电商平台6个,社区团购和在线票务平台各2个。这些电商平台涉嫌通过制定不公平或不合理格式条款,为平台或商家单方面取消订单留有借口。

对于电商“砍单”的现象,北京市消协建议进一步明确电商“砍单”行为的认定和处罚标准。有关部门要尽快完善相关法律法规,通过出台相关行政规章等手段,从根源上堵住电商“砍单”的念头,为监管部门提供执法依据,为经营者划定守法经营底线,真正将电商平台的规范发展纳入法制化轨道。
同时建议有关部门严格审查网络购物、生鲜电商及社区团购等有关电商平台,如果发现其用户服务协议存在为“砍单”留有借口的不公平不合理格式条款,应督促其删除或修改相关条款内容。对于不及时改正的企业,应依法予以严厉处罚,切实维护消费者的合法权益。
A5创业网 版权所有