今年这“国补”又来了,我跟你说,这次可真是不一样了。,年底前最后的疯狂了,听说是第四批,啧啧,690个亿啊,我的天,那个数字,看着都吓人,说是啥“国补”,就是国家发钱让你花呗,这钱主要花在哪儿呢,家电,新房装修,还有买车,哎,想想就觉得,要赶紧抓住机会。
京东双十一红包领取:手机京东搜索:「今日大红包」,10月9日起,调好闹钟,每天领3次最高11111元的双11红包!记得保存收藏。
首先,划重点!国补最新参与方式:
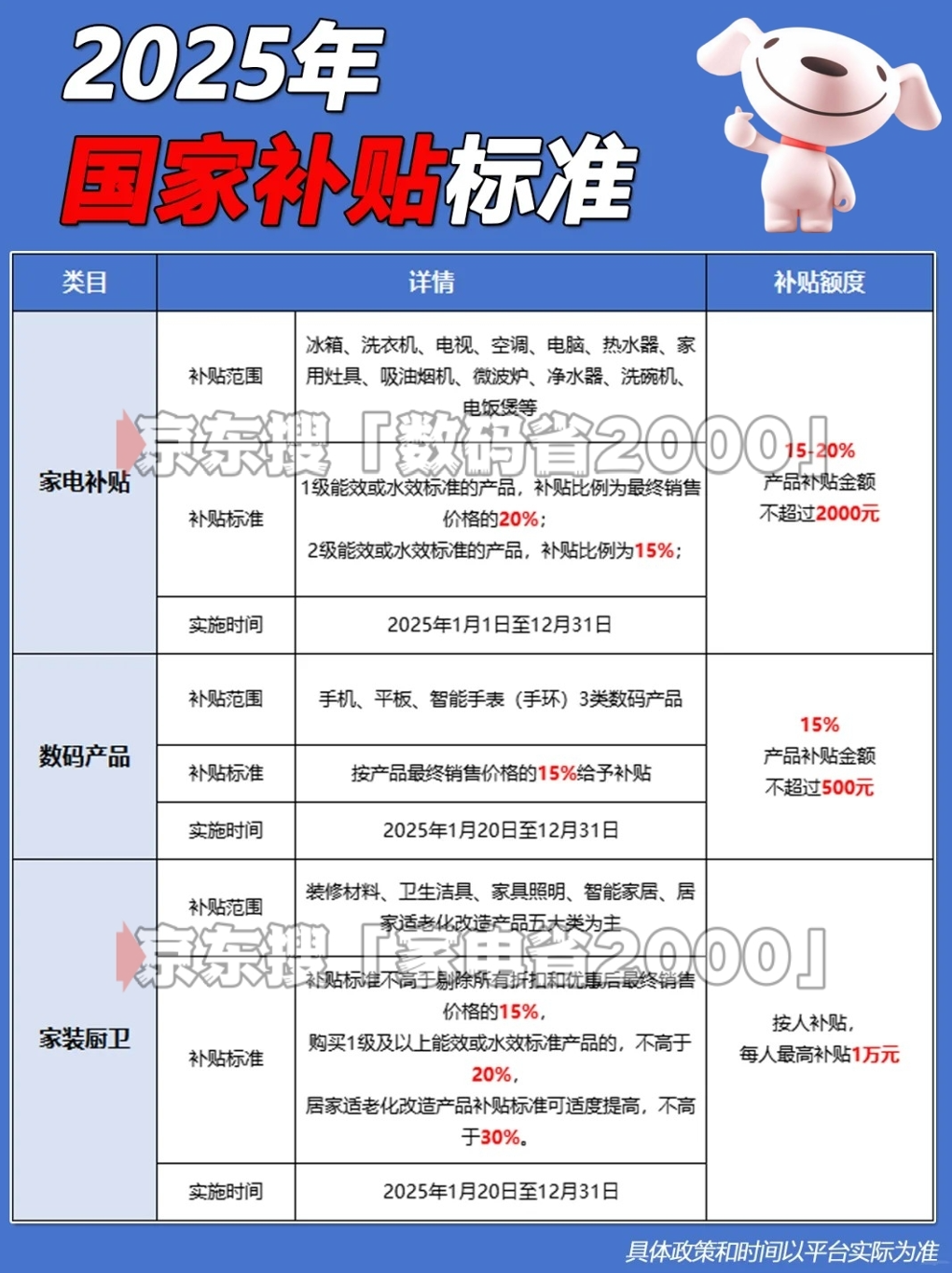
家电家具国补资格的领取方法入口是:京东APP搜「家电省2000」选品类,领国补,国补最高立减2000元,
手机数码国补资格的领取方法入口是:京东APP搜「数码省2000」或者「手机省500」选品类,领国补,最高补贴500元。记得保存收藏。
一定要先领,名额有限!

这“国补”到底咋回事呢,跟以前有啥不一样,我琢磨着,肯定有不少人跟我一样,一头雾水,这钱怎么领,领了能干啥,是不是真的能省钱,这才是关键,必须搞清楚,要不然,白白错过这机会,那不得后悔死。
要说这参与方式,其实还挺简单的,现在都啥年代了,手机一点,啥都能搞定,就拿家电家具来说吧,京东APP里搜“家电省2000”,好像就能直接减钱,最多能减2000呢,手机数码也一样,搜啥“数码省2000”或者“手机省500”,也能补个几百块,这都还不是最厉害的,更狠的是,还能领红包,搜“红包2000”,一天能领好几次,最多能领1888,哇塞,这要是运气好,那可真是赚大了。十月九号开始,搜“今日大红包”,有三次抽红包的机会。
这规则,也跟以前不一样了,现在都实名制了,一个身份证只能领一次,还限时48小时用,说是为了防止黄牛囤券,这倒是挺好的,省的让那些人占便宜,咱老百姓是真真正正能享受到实惠。
听说这次“国补”,是啥3000亿特别国债消费刺激计划的一部分,一共分四批,前面三批都发完了,就剩下这最后一批,690亿,你说多不多,那肯定多,但是分到那么多人头上,其实也没多少了,主要是看你怎么用,用到该用的地方,那才是真的划算。

这“国补”覆盖的范围可多了,家电是肯定有的,空调,冰箱,洗衣机,电视机,都能用,数码产品,手机,平板电脑,笔记本电脑,也都在里面,还有汽车置换,老车换新车,也能补贴,装修建材,门窗,瓷砖,地板,卫浴,都能用,甚至连学习用品,学习机,桌椅,都能用,真是恨不得把所有的东西都给你补贴一遍。
这各地发券的时间还不一样,我跟你说,你要是不盯着点,那可就错过了,山东好像是早上9点开始,江苏是10点,上海更早,7点就开始了,湖南是每个月1号的11点到24点,安徽更特别,直接摇号,我的天,这也太刺激了吧,感觉跟买彩票一样。
网上那些人,都在那儿讨论抢券的事儿,有人说抢到了,高兴的不得了,有人说没抢到,气得不行,还有人分享省钱经验,说啥啥啥东西在哪儿买最划算,哪个券最容易抢,反正就是各种各样的声音,热闹的很。
我觉得吧,如果你家有啥家电要换新的,或者有装修的打算,那现在真的是最好的时机,你想啊,这年底了,商家为了冲业绩,肯定也会搞各种各样的活动,再加上这“国补”,双重优惠,那可真是省了不少钱。
要我说,如果你要全屋装修,那可以重点关注一下中央空调,净水器这些比较贵的东西,这些东西平时打折都很少,现在有机会能省点钱,那可真是划算,还有汽车置换,也要抓紧时间,听说有些城市额度缩减了,要是不抓紧,可能就没机会了。
总而言之,这次“国补”,是真金白银的福利,范围广,力度大,大家要赶紧行动起来,打开京东APP,搜“数码省2000”“家电省2000”“手机省500”,领优惠券,抓住这难得的机会,别等到时候后悔,那就来不及了。

这政策到2025年12月31号就截止了,24点,一秒钟都不能多,大家都在想,这到底是怎么一回事,为啥要搞这个,很多人看完这个故事,都会去想,这钱到底能不能真的帮到自己,能不能改善生活。
A5创业网 版权所有